一、企业概况

浙江八达建设工程集团有限公司(简称“八达建工”)成立于1953年,总部位于杭州,是一家具有国家特级资质的建筑企业。公司秉承“匠心筑造、责任为先”的理念,致力于为客户提供高品质的建筑工程服务。八达建工以科技创新为驱动,以绿色发展为方向,立志成为具有社会责任感的行业标杆企业,推动中国建筑技术走向世界。

二、核心优势

1. 全产业链服务能力  

具备建筑工程施工总承包特级资质及多项专业承包资质,涵盖市政、机电、钢结构、装饰装修等领域,提供从设计、施工到运维的全生命周期服务。

2. 科技创新驱动发展  

智能化建造:布局管道机器人、智能巡检系统等先进技术,提升施工效率与安全性。  

装配式建筑:通过技术引进与合作研发,构建装配式建筑技术体系,助力绿色低碳建造。  

数字化管理:推进BIM技术与智慧工地平台的融合,实现施工全流程数字化管理。

3. 合作共赢生态  

与上下游合作伙伴建立紧密的战略合作关系,推行“项目铁三角”机制,与客户、供应商、员工共同成长,共享发展成果。

三、卓越成就

荣誉殿堂:3次荣获“鲁班奖”,60余项省级优质工程奖,260+标化工地奖项。  

行业标杆:连续6年跻身“中国企业500强”,9年蝉联“中国承包商60强”,获评“全国守合同重信用企业”“浙江省AAA级信用企业”。  

社会责任:积极参与公益事业,助力社会和谐发展。

四、可持续发展实践

1. 绿色建造探索者  

推广可再生材料与节能工艺,降低施工碳排放,严格执行环保标准,打造环境友好型工地。

2. 社会责任践行者  

每年投入专项资金支持教育、基建公益,助力乡村振兴与社区共建,设立“八达匠星学院”培养专业技术人才。

3. 合作共赢推动者  

与客户、供应商、员工构建命运共同体,推行“项目铁三角”责任共担机制,确保各方利益最大化。

五、未来愿景

八达建工将以科技创新为驱动,以绿色发展为方向,推动企业向现代化、智能化转型。公司将继续践行社会责任,深化合作共赢理念,为中国建筑行业的可持续发展贡献力量,推动中国建筑技术走向世界。

企业宣言

“每一砖一瓦,皆为未来奠基”  

八达建工,以匠心筑造品质,以责任守护未来,以合作共赢链接无限可能!

集团荣誉
GROUP HONORS
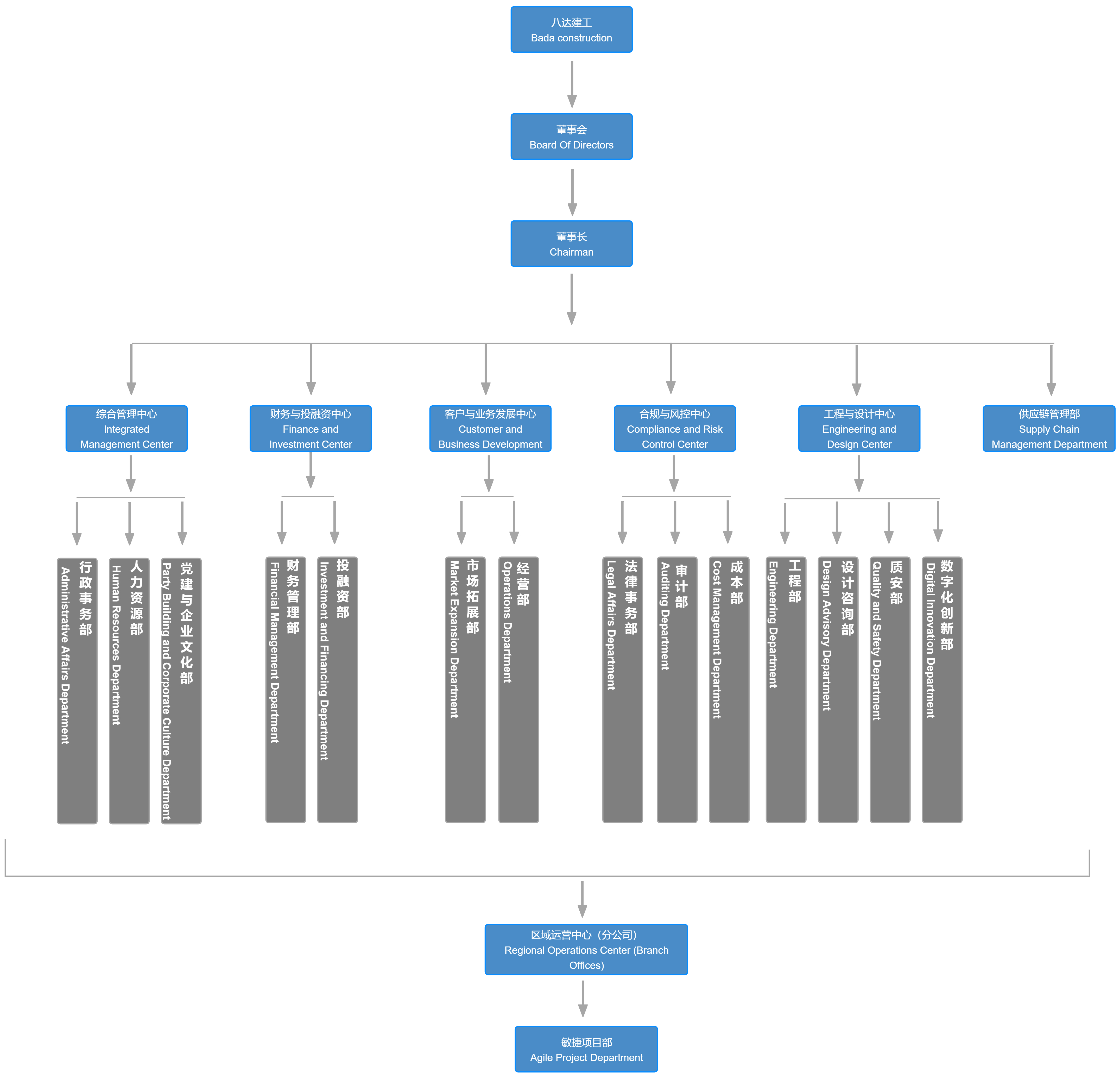
集团架构
GROUP STRUCTURE
联系我们
微信公众号
地址:
电话:

Sale Hotline
"精益求精,诚信为本"
网站导航
抖音号
微信视频号
云计算支持 反馈 订阅 枢纽云管理